Piezo buffer

piezo buffer for impedance match

I've been working at piezo preamps for many years and I always struggled to find a good sounding result.
At the beginning I've been using the knowledge of nucler physics to build custom preamps to improve the signal to noise ratio.
The material I got required complex computation and, even worse, components that are not available on the market any longer. Originally I started working with JFet but they are really hard to find and I had few in stock. I needed a solution which can last longer. I moved to op-amp starting initially with LM387 but I was really unsatisfied with the result.
The big change was not to find the best schematics but better components. The big change was to use NE532 supplied by a step-up with dual voltage from 5V USB.


service 1

Circuit

Circuit selection, trials and modifications

service 2

Trials

We try every circuit on the protoboard before wiring

service 3

Case

We use small cases to include the buffer, even small loudspeakers have enough sound definition

Piezo buffer

Impedance match for piezoelectric microphones

project 1

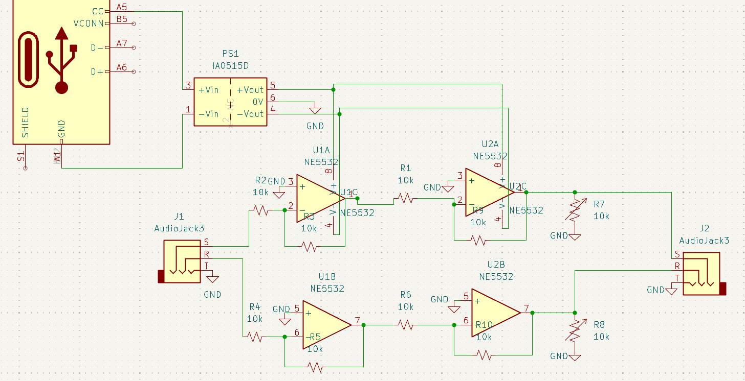
OpAmp - step up

The principle here is a voltage follower, we use a double op amp per channel, both stage on the inverting pin. The feedback loop is 1 since we don't need to amplify but rather decrease the total voltage caused by the piezo.
The KiCad projet here.

project 1

OpAmp - stereo

Since most of the violins have two different piezo I use two channels.

project 1

Power supply

What makes this preamp superior to the others is the step-up. I convert the 5V usb power supply into a double +/- 12V which correctly amplifies the signal. Previously I was using dual power supply (really hard to carry) or 9V batteries with a partitor resistor creating +/- 4V5 creating a lot of nosie.

project 1

Proto

We test all the circuits on the breadboard before soldering the components. We use a simple speaker to test the results.

project 1

Wiring

We minimize the circuit size on the board. The bulkiest components are the plugs and the stereo potentiometer. We can add multiple inputs so the buffer acts as a mixer.

project 1

Case

We use small aluminium cases for the em isolation